网站首页
关于IMT
公司简介
服务理念
荣誉资质
合作客户
企业实景
产品中心
制浆造纸实验室设备
纸张物理性能检测仪器
油墨印刷系列
环境类
客户案例
产品应用
图文操作及说明书
浆料纸页成型技术
纤维浆料打浆磨浆技术
浆料蒸煮黑液处理技术
国家标准
纸张相关国家标准
纸箱相关国家标准
纸浆相关国家标准
印刷相关国家标准
常见问题
制浆造纸常见问题
纤维应用常见问题
塑料|橡胶|五金常见问题
造纸包装印刷常见问题
家居装饰、家具常见问题
纺织|皮革制品常见问题
纤维|复合材料|建材常见问题
资讯中心
公司新闻
行业动态
联系IMT
联系方式
在线留言
137-1195-2380
产品应用
图文操作及说明书
浆料纸页成型技术
纤维浆料打浆磨浆技术
浆料蒸煮黑液处理技术
推荐新闻
操作纸页成型器时有什么主要事项?
IMT纸页成型器的操作步骤
IMT纸页成型器按键操作功能介绍
使用IMT纸样抄取器(抄片机)需要准备的基本条件
保温隔热材料实验用不锈钢双干燥纸样抄片机
竹碳纤维复合材料用不锈钢双干纸样抄片机
航空复合材料实验用不锈钢双干燥纸样抄片机
加拿大游离度仪:什么是游离度?
联系我们
广东英特耐森仪器有限公司
工厂地址:广东省东莞市洪梅镇洪金路20号1号楼
咨询热线:137-1195-2380(刘工)
电话:0769-33213768
传真:0769-81331236
邮箱:imttest@163.com
当前位置:
首页
-
产品应用
-
图文操作及说明书
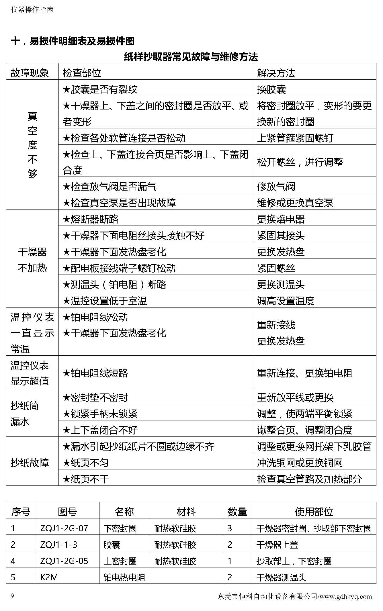
纸样抄片机/纸页成型器IMT-CP01A操作说明(3)
时间:
2024-03-27 14:56:01
来源:
广东英特耐森仪器有限公司
作者:
管理员
上一篇:
纸样抄片机/纸页成型器IMT-CP01A操作说明(4)
下一篇:
纸样抄片机/纸页成型器IMT-CP01A操作说明(2)
相关资讯
· 操作纸页成型器时有什么主要事项?
· IMT纸页成型器的操作步骤
· IMT纸页成型器按键操作功能介绍
· 使用IMT纸样抄取器(抄片机)需要准备的基本条件
· 保温隔热材料实验用不锈钢双干燥纸样抄片机
· 竹碳纤维复合材料用不锈钢双干纸样抄片机
· 航空复合材料实验用不锈钢双干燥纸样抄片机
· 加拿大游离度仪:什么是游离度?